This is a how-to as to build an electronic rattrap yourself. With some spare electronical parts you can do this. All of the parts and materials can be bought on the internet. The electronics from China are really cheap. The software for the PIC is simple. The joke of this device is that it has an internet connection that alows for checking if there is a catch.
MATERIALS
What materials amongst others do you need:
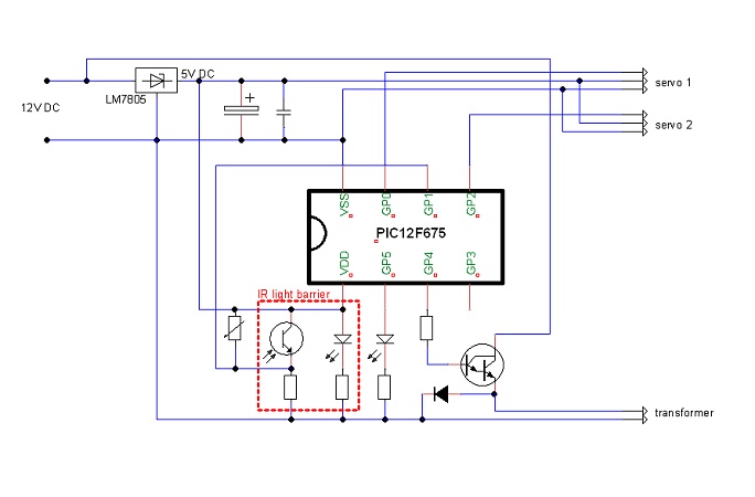
- A pic12f675.
- 2 hobby servo's
- a small transformer from a wall plug DC power supply
- a darlington transitor.
- some resistors, a diode and capacities
- a 12V DC power supply
- a voltage regulator 5V
- an LED
- an infra red LED
- a phototransistor
- a potentiometer
BUILDING IT
The idea is to make a housing of which the bottom can be opened. This way the trap can be kept operational after a catch.
The wooden parts are made of MDF, treated with epoxy resin in order to make it weather resistant.
SOFTWARE
The programm does nothing more than checking the voltage on pin1, if this get higher than the refference, the servo1 is turned. This closes the door, the rat is catched.
Next a low frequency pulse is supplied to the darlington transistor which generates the high voltage in the transformer.
After a minute, the rat should be fried, than the bottom opens and the rat falls out, best in a container with 10cm of water from which no escape is possible in case the rat should still be alive.