×

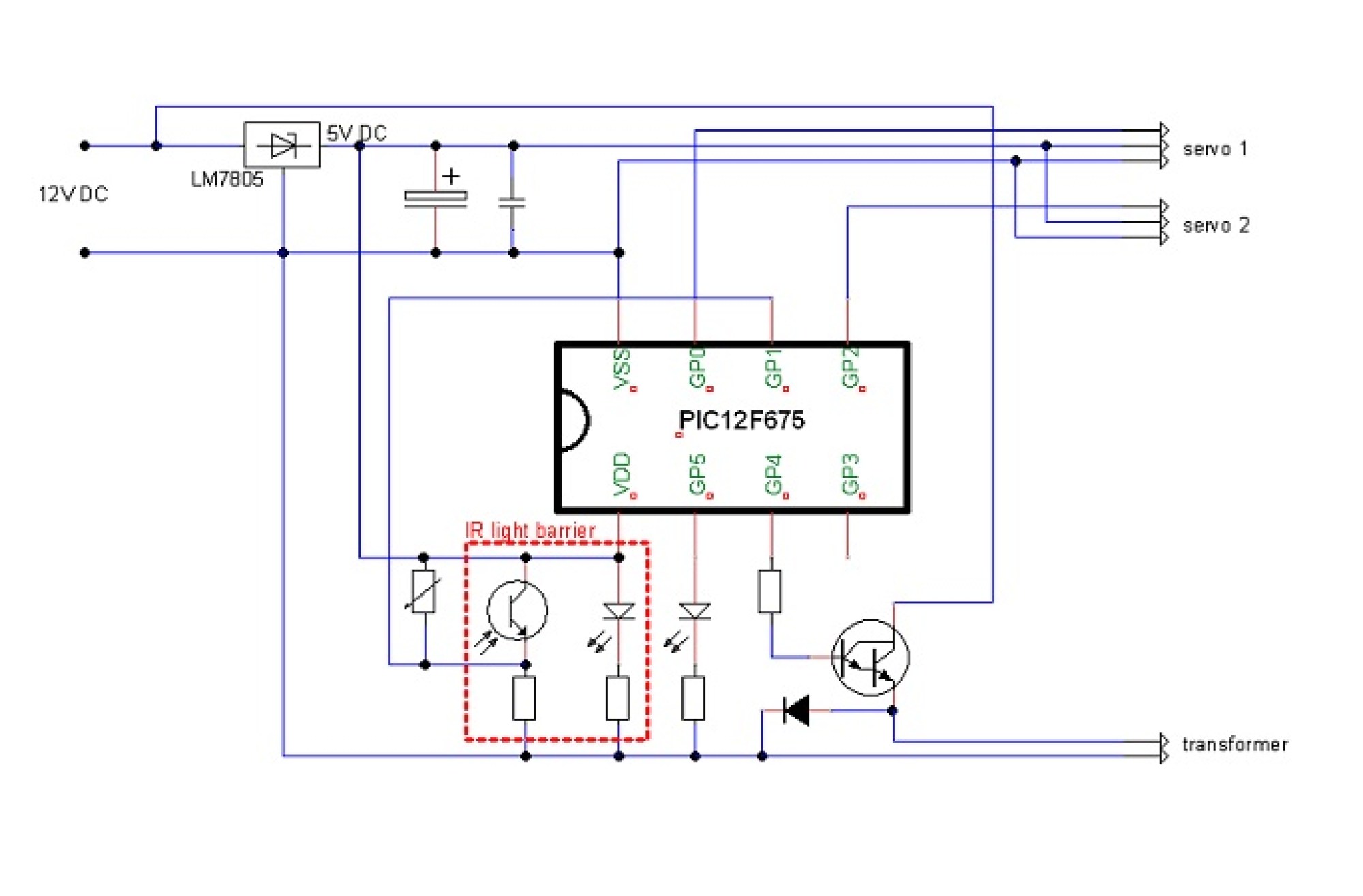
rattrap